一、观点摘要与解读
政策面,11月政策面主要在明导向、促开放、优化监管方式等几个方面。明导向,金融委会议提出增强资本市场枢纽功能、提高融资比重;证监会新闻发言人就蚂蚁集团暂缓上市表态,提示对金融科技将侧重监管“金融”本源;易行长表示金融必须持牌经营,要改变金融资产风险名义和实际承担者错位的情况。促开放,沪深交易所修订发布QFII、RQFII实施细则,扩大投资范围;沪深港交易所就扩大沪深港通股票范围达成共识。优化监管方式,上交所制定提高沪市上市公司质量三年行动计划,并发布《信息披露分类监管》;银保监会取消保险资金开展财务性股权投资行业限制。
市场走势,11月A股震荡上行,全月上证指数上涨167.23点(5.19%)至3391.76点;深证成指表现弱于上证指数,上涨433.51点(3.28%)至13670.11点。成交量方面,上证A股日均成交3194.39亿元,较上月增加772.17亿元;深证成指日均成交4899.99亿元,环比增加96.68亿元。板块方面,申万28个行业指数中23个上涨,顺周期行业表现亮眼,当月涨幅前三的板块为有色金属(20.51%)、采掘(15.01%)、钢铁(10.91%)。
基本面与估值,基本面方面,11月官方制造业PMI 52.1, 预期值51.5, 前值51.4;官方非制造业PMI 56.40,预期值56,前值56.20,均保持在扩张区间。估值方面,截至11月末上证A股月末平均市盈15.48倍,为2010年至今60%的分位处;深证A股33.18倍,为2010年至今56%的分位处;创业板为60.13倍,为上市至今60%的分位处,三大股指估值约为历史均值水平。
资金面,10月社会融资规模增量为1.42万亿元,比上年同期多5493亿元,预期1.4万亿;新增人民币贷款6663亿元,预期8000亿元,前值1.92万亿元;M2同比增长10.5%,前值增10.9%。分项看,增幅前三分别为新增人民币贷款6663万亿、政府债券4931亿元、企业债券2522亿元。外资方面,11月北向资金整体呈现大幅净流入状态,合计净流入579.29亿元,沪股通净流入411.71亿元,深股通净流入167.59亿元。融资方面,截至11月末,两市融资余额合计14571.83亿元,较月初增加423.07亿元,两市融资余额均有所增加。
全球来看,疫情仍远未平息,发达国家经济生活恢复常态仍有待时日。在流动性泛滥的推动下,全球股市走出了与经济基本面相背离的上升走势。随着拜登当选的尘埃落定,美国政治不确定性有所消除,风险资产仍有可能再创新高。国内来说,宏观经济持续稳健运行、基本盘较好,各项指标屡创年内新高,但同时高层也释放出货币政策边际收紧的信号。考虑冬季国际疫情重燃对国内的输入压力,外加拜登已明确表态短期不会终止美国第一阶段加征的关税,不确定性犹在。
短期来说,国内股市11月在周期股的拉动下,上证创近期新高、走势较好。但也要看到,在板块多次轮动后,部分热炒板块已经脱离了基本面,而质地优良上市公司估值已经较为合理,未来空间仍有待业绩的验证。预计上证指数短期内维持区间震荡的概率较大,大幅向上或向下的可能性均较小。操作上建议规避涨幅较大的新能源汽车相关概念个股,也要预防类似“永煤”之类的黑天鹅事件给市场情绪和资金面带来的冲击。长期来看,随着市场制度、监管体系的不断完善,上市公司质量的不断提高,权益资产投资价值越来越得到包括国际投资者在内的认可,国内股市未来必将有较为亮眼的表现,长线持续看好。
二、政策要闻
1、11月2日,国务院金融委召开专题会议强调,扎实做好金融改革开放各项工作,增强资本市场枢纽功能,全面实行股票发行注册制,建立常态化退市机制,提高直接融资比重。推进金融双向开放,坚决整治各种金融乱象,对各类违法违规行为“零容忍”。
2、11月2日,沪深交易所修订发布QFII、RQFII实施细则,扩大投资范围。新增允许合格境外投资者投资存托凭证、股票期权、政府支持债券等,允许参与债券回购、融资融券、转融通证券出借交易。将外资持股比例披露指标由26%调整至24%,优化外资合计持股超过30%时减持安排。
3、11月4日,上交所制定提高沪市上市公司质量三年行动计划明确,推动全面实行股票发行注册制,从源头把好上市公司质量关,严格退市监管;支持公司用好用足并购重组、再融资、REITs、ETF等市场工具;在科创板积极探索制度创新,抓早抓小、预研预判,严防市场乱象在科创板重演。
4、11月5日,证监会新闻发言人就蚂蚁集团暂缓上市表示,蚂蚁集团暂缓科创板上市是上交所依法依规做出的决定,避免蚂蚁集团在监管政策环境发生重大变化的情况下仓促上市,是对投资者和市场负责任的做法,体现了敬畏市场、敬畏法治的精神,相信这一决定将有利于资本市场长远发展。
5、11月16日,银保监会取消保险资金开展财务性股权投资行业限制,通过“负面清单+正面引导”机制,提升保险资金服务实体经济能力。银保监会明确,建立财务性股权投资负面清单,禁止保险资金投资存在直接从事房地产 开发建设 等十类情形的企业,同时鼓励保险资金开展市场化、法治化债转股项目。
6、11月18日,央行行长易纲发布研究文章称,金融是特许行业,必须持牌经营,严厉打击非法集资、非法放贷和金融诈骗活动。要稳步打破刚性兑付,该谁承担的风险就由谁承担,逐步改变部分金融资产风险名义和实际承担者错位的情况。
7、11月25日,上交所发布《信息披露分类监管》通知,强调上市公司控股股东、实际控制人及其他关联方不得通过与上市公司之间的关联交易为自身输送利益;披露信息应当合理、审慎、客观,不得利用市场热点进行概念炒作;应当专注主业,审慎筹划高溢价、跨界收购以及其他可能产生较大风险的资产交易等。
8、11月30日,沪深港交易所就扩大沪深港通股票范围达成共识:科创板公司股票属于上证180、上证380指数成份股或A+H股公司A股的,调入沪股通,其对应的H股调入港股通,通过沪股通买卖科创板股票拟限于机构专业投资者;港股生物科技公司属于恒生综指成份股或A+H股公司H股的,调入港股通。
三、市场综述
(一)总体走势
11月A股震荡上行,全月上证指数上涨167.23点(5.19%)至3391.76点;深证成指表现弱于上证指数,上涨433.51点(3.28%)至13670.11点。成交量方面,上证A股日均成交3194.39亿元,较上月增加772.17亿元;深证成指日均成交4899.99亿元,环比增加96.68亿元。
图表1:2020年上证成交额与指数走势

图表2:2020年深证成交额与指数走势

(二)基本面与估值
基本面方面,11月官方制造业PMI 52.1, 预期值51.5, 前值51.4;官方非制造业PMI 56.40,预期值56,前值56.20,均保持在扩张区间。制造业分规模看,大型企业由52.6升至53,中型企业由50.6升至52、小型企业由49.4升至50.1,各类规模企业PMI均为上升状态,且均在扩张区间。我国经济保持稳健发展的态势,预计后期国内制造业PMI仍有望维持水面以上。
图表3:2015年至今PMI走势

估值方面,截至11月末上证A股月末平均市盈15.48倍,为2010年至今60%的分位处;深证A股33.18倍,为2010年至今56%的分位处;创业板为60.13倍,为上市至今60%的分位处。分市场看,2010年至今上证平均市盈率为15.42倍,深证平均市盈率为32.6倍,创业板上市以来平均市盈率为59.27倍,目前三大股指估值基本处于历史平均水平。
图表4:2010年以来A股历史平均市盈率

(三)资金面情况
1、社融规模
10月社会融资规模增量为1.42万亿元,比上年同期多5493亿元,预期1.4万亿;新增人民币贷款6663万亿元,预期8000亿元,前值1.92万亿元;M2同比增长10.5%,前值增10.9%。分项看,增幅前三分别为新增人民币贷款6663万亿、政府债券4931亿元、企业债券2522亿元;收缩最大的两项为新增未贴现银承-1089亿元、新增信托贷款-875亿元。
图表5:2015年至今社融情况(当月值)

2、外资流入
11月北向资金共交易21个交易日,整体呈现大幅净流入状态,合计净流入579.29亿元。其中沪股通净流入411.71亿元,日均净流入19.61亿元;深股通当月净流入167.59亿元,日均净流入7.98亿元。
图表6: 2020年至今北向资金流入与沪深300指数

3、融资余额
截至11月末,两市融资余额合计14571.83亿元,较月初增加423.07亿元。分市场看,两市融资余额均有所增加,其中沪市融资余额7470.61亿元,较月初增加204.81亿元;深市融资余额7101.21亿元,较月初增加218.24亿元。
图表7:2016年以来两市融资余额与指数走势

(四)各板块情况
11月大盘震荡上行,申万行业整体表现较好,28个行业指数中23个上涨。顺周期行业表现亮眼,当月涨幅前三的板块为有色金属(20.51%)、采掘(15.01%)、钢铁(10.91%);由于受疫苗消息刺激,市场风险偏好有所上升,医药股跌幅居首,当月跌幅前三的板块为医药生物(-6.63%)、计算机(-2.66%)、传媒(-2.09%)。
图表8:申万行业指数当月表现

(五)市场融资情况
11月权益融资家数及规模环比大幅上升,其中融资家数102家,较上月增加41家;融资金额1672.14亿元,较上月增加644.73亿元。分项看,IPO 21家,募资286.68亿元;增发55家,募资885.13亿元;优先股2家,募资58亿;可转债发行21家,募集427.82亿元;可交债发行3家,募资14.5亿元。
图表9:市场权益工具融资情况

(六)市场情绪
11月A股市场整体震荡上行,两市交易活跃、投资人热情较高,市场呈现量价齐升的较好走势。
图表10:当月市场情绪

(七)股市与债市
11月债市走势平稳,月末中债综合指数报205.66点,较上月小幅上涨0.35点;标杆沪深300指数月末报4960.25点,较上月上涨264.92点。
图表11:15年以来股市与债市的走势

四、热点事件与每月思考
不大水漫灌,也不让市场缺钱
—3季度货币政策执行报告核心解读
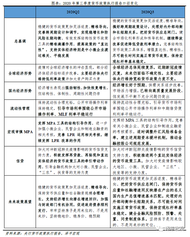
1、央行3季度货币政策执行报告口径变化

2、对报告的核心解读
(1)三季度执行报告呈现五大变化:
①重提“闸门”,货币政策“不缺不溢”,不搞大水漫灌,也不让市场缺钱。
②社融与M2增速由“合理增长”变为“同反映潜在产出的名义GDP增速基本匹配”,信用扩张周期即将迎来拐点。
③重提“保持宏观杠杆率基本稳定”,2021年稳杠杆成为重要观察点。
④强调“跨周期设计”,处理好长短期均衡。
⑤新增“健全金融风险预防、预警、处置、问责制度体系”,强调防范系统性金融风险。
(2)利率方面
随着货币政策正常化,叠加3季度中长期贷款占比提升,贷款加权利率、一般贷款利率较2季度分别小幅抬升6BP、5BP。
(3)汇率方面
近期人民币汇率持续升值,基本面是主要支撑。展望未来,1-2个季度内人民币或仍处升值通道;长期来看,或仍以双向波动为主。
(4)经济基本面
从经济基本面来看,经济持续复苏但基础并不牢固,不宜对经济形势盲目乐观。货币政策正常化,但谈收紧为时尚早,宜保持观察。未来1-2个季度,经济数据预计将延续3月份以来的惯性和政策滞后效应,经济继续复苏,但明年1季度之后经济同比、环比均面临放缓压力,即2020年5月是政策顶,2021年1季度前后是经济顶。
(5)通胀
从通胀来看,拿掉猪以后重回通缩。猪周期下行,拖累CPI回落;PPI持续低迷,回升动力偏弱。
(6)海外
从海外来看,疫情持续时间可能超预期,全球经济延续恢复但力度较弱,主要经济体公共部门债务攀升、金融风险持续累积。
(7)未来
展望未来,货币政策保持稳健中性,关注稳杠杆和防风险。①经济恢复基础并不牢固,货币政策宜保持稳健中性,不宜盲目乐观。②结构性政策精准导向,继续加大对新基建等符合新发展理念相关领域的支持力度。③持续推进利率市场化改革,综合施策推动实体融资成本下行。④流动性管理工具与金融监管政策相互配合,兼顾稳杠杆与防风险。
(注:以上内容摘自微信公众号“泽平宏观”)
免责声明:
本报告基于本公司认为可靠的且目前已公开的信息撰写,本公司力求但不保证该信息的准确性和完整性。同时,本公司不保证文中观点或陈述不会发生任何变更,在不同时期,本公司将适时更新,可能发出与本报告所载资料、意见及推测不一致的研究报告。
在任何情况下,本报告并非作为或被视为出售使用。报告中的信息或所表述观点仅供参考,并不构成对任何人的投资建议。在任何情况下,本公司不对任何人因使用本报告中的任何内容所引致的任何损失负任何责任,任何形式的分享投资收益或者分担证券投资损失的书面或口头承诺均为无效。
本报告版权归陕煤财务公司所有,未经本公司事先书面协议授权,任何机构或个人不得以任何形式复制、转发或公开传播本报告的全部或部分内容。经公司事先书面协议授权刊载或转发的,被授权机构承担相关责任。不得对本报告进行任何有悖原意的引用、删节和修改。不得将报告内容作为诉讼、仲裁、传媒所引用之证明或依据,不得用于营利或未经允许的其他用途。


金融研究